IT财务管理程序
返回本章节索引 阅读下一篇
IT财务管理程序
1 简介
1.1 目的
1.1.1 管理IT服务项目成本的预算和核算,确保为满足服务级别管理需求而实行的所有解决方案在成本和预算方面的合理性和可行性。
1.2 适用范围
适用于服务部与IT服务相关的预算和支出,包括:
1.2.1 全面掌控IT服务项目成本。
1.2.2 根据计划将要开展的活动编制预算,并记录项目所发生的运行成本。
1.3 术语表
是IT服务项目正常运行所发生的日常性的支出的预算,在IT服务方面,IT预算主要是为合理计划IT服务提供所需要成本而编制。
1.4 引用文件
- 《ISO/IEC20000-1:2005》
- 《中国电信集团公司会计核算管理办法》
- 《信息技术有限责任公司内部控制手册》
- 《IT服务管理手册》
2 职责
2.1 财务部经理
2.1.1 根据公司《项目管理制度》和《内部控制手册》负责审核IT服务项目成本预算。
2.2 技术服务事业部
2.2.1 负责制订服务部IT服务所需要的各项成本预算。
2.2.3 确保已经制订IT服务所需要的各项成本预算符合公司的会计核算准则。
2.3 项目管理部
2.3.1 负责审核、监控IT服务项目所编制的项目成本费用预算。
2.3.2 负责审核、评估IT服务项目所产生的项目成本费用执行情况。
2.4 商务部
2.4.1 负责审核、管理与IT服务项目相关的备品备件的成本。
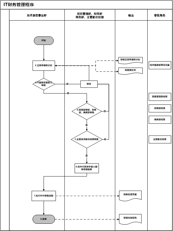
3 流程图

4 具体内容
4.1 IT服务项目经理根据公司的项目管理体系文件,编制IT服务的立项计划,包括IT服务项目4.2 成本预算表格及相关的编制说明等,报公司有审批权的领导或机构审批。
4.3 确定成本核算单位和项目成本后,项目管理部按照公司要求在公司MIS系统中设立相关项目信息和成本预算信息。
4.4 发生IT服务成本时,服务部通过公司MIS系统发起费用报账审批流程,按照公司IT内控要求经过相关部门领导审批后,在财务部进行报账处理。
4.5 财务部依据公司项目管理制度确定与IT服务相关的进行项目成本核算。
4.6 在年度或项目结束后,服务部根据项目实施实际发生的成本费用情况编制《项目总结》。
5 输出的文件和记录
| 文件和记录 | 文件属性 | 完成的部门/职位 |
| 《项目立项计划》 | C | 服务部 |
| 《项目立项申请》 | C | 服务部 |
| 《项目策划书》 | C | 服务部 |
| 《项目总结报告》 | C | 服务部 |
返回本章节索引 阅读下一篇