13 IT服务管理体系—配置管理程序
13 IT服务管理体系—配置管理程序
1 简介
1.1 目的
通过建立、监控和维护配置管理数据信息,为服务实现提供基础性的保障。
1.2 适用范围
适用于公司识别、定义、管理与服务有关的配置项的管理活动。
1.3 术语表
配置管理:指识别和确认服务系统的配置项、记录和报告配置项状态和变更请求、检验配置项的正确和完整性等活动构成的管理活动。
配置管理流程:是一系列针对IT基础架构组成元素的计划、记录、管理、审核的流程。
配置管理数据库(CMDB):保存所有配置项及其相互关系的相关信息。
配置项(CI):是配置管理中最基本的信息单元。
配置基线(Configuration Baseline):指一个服务系统在某一特定时刻的配置状况。
1.4 配置运行状态
| 编号 | 状态 | 描述 |
| 1 | 使用 | |
| 2 | 注销 | |
| 3 | 丢失 | 介质丢失或文件丢失 |
| 4 | 损坏 | 介质损坏或文件损坏 |
1.5 配置审计状态
| 编号 | 状态 | 描述 |
| 1 | 未审核 | |
| 2 | 已审核 | |
| 3 | 不匹配 | |
| 4 | 丢失 |
1.6 引用文件
- 《ISO/IEC 20000》
- 《IT服务管理手册》
2 职责
2.1 项目经理
负责运营的所有系统的配置管理,制订和实施配置管理计划、建立和维护配置管理数据库,对配置管理数据库进行管理并监控改进。
2.2 服务部
协助进行公司IT系统运维方面的配置管理,收集、反馈配置的改进需求。
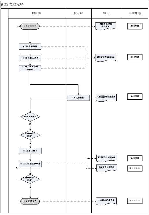
3 流程图

4 具体内容
4.1 配置项策划
4.1.1 项目组负责对公司与IT服务有关的配置项进行识别,完成《配置项分类定义表》,主要包括:
4.1.1.1 配置项的分类、定义和说明。
4.1.1.2 配置项分类表格。
4.1.2 《配置项分类定义表》经项目经理审批。
4.2 配置项识别
4.2.1 项目经理依据《配置项分类定义表》识别配置项,并拟制《配置管理记录表》。
4.3 配置项状态记录
4.3.1 项目经理负责组织项目组收集与公司IT服务系统有关的配置项的状态信息,并根据收集的配置项状态信息完成《配置管理记录表》。其中:
4.3.1.1 配置项状态说明,配置项状态说明见1.5。
4.3.1.2 配置项审计状态说明,配置项审计状态说明见1.5。
4.3.1.3 配置项状态记录表格,表格属性包括配置项名称、状态、审计状态等。
4.4 建立配置管理数据库
4.4.1 项目经理负责组织分析配置项的属性,确定不同分类配置项的属性以及关系。
4.4.2 项目经理根据配置项的属性以及关系对配置项进行命名,完成《配置管理记录表》,部门经理审批。
4.4.3 项目经理根据需要建立最终硬件库和最终软件库,配置管理数据库建立后即可作为管理基线来管理。
4.5 过程监控
4.5.1 在生产系统日常的运行中,项目组负责对公司与IT服务有关的配置项进行过程监控,及时向项目经理反馈出现的配置项问题,并负责解决与配置项相关的请求。
4.5.2 服务部根据服务请求查询与配置项有关的信息,按《事件管理程序》的要求执行。
4.5.3 所有的与配置项有关的变更均应经批准后才能对配置项进行更改,项目经理根据批准的变更报告组织相关人员变更配置项,与变更有关的要求见《变更管理程序》。
4.5.4 项目经理根据生产系统运行数据,与配置基线进行对比,检查配置管理数据库的运行状况,以及与SLA的相符性。如需要变更配置项内容,则应按《变更管理程序》的要求执行。
4.6 更新配置管理数据库
4.6.1 在变更得到批准通过并关闭后,项目经理应组织相关人员实施与IT服务有关的配置项的变更工作,更新配置管理数据库,以及最终硬件库、最终软件库,确保其与实际状态相符。
4.6.2 更新后的配置管理数据库,以及最终硬件库、最终软件库均应按原流程批准后发放相关部门。
4.7 CMDB验证和审计
4.7.1 项目经理定期对CMDB进行验证和审计,并判断配置项是否满足SLA的要求,内容编制《项目总结报告》,事业部总监审批后发布。
4.7.2 在变更和发布工作完成后,项目经理也应对CMDB中得到变更的配置项进行验证和审计。
4.7.3 如果配置项不符合要求,则按《变更管理程序》的要求重新提交变更请求;如配置项符合要求,则项目经理记录、保存配置项验证和审计结果。
4.7.4 对配置项的验证和审计结果应作为配置管理策划的输入。
4.8 定期报告
4.8.1 根据配置管理策划的要求,项目经理应定期对配置管理数据库的状况进行报告,完成《项目总结》,由部门经理审批。
4.8.2 每年项目经理在《项目总结》中进行配置管理总结,配置管理部分作为管理评审的输入,向事业部提供改进的依据和参考。
5 输出的文件和记录
| 文件和记录 | 文件属性 | 完成的部门/职位 |
| 《配置项分类定义表》 | D | 项目经理 |
| 《配置管理记录表》 | D | 项目经理 |
| 《项目总结》 | D | 项目经理 |